/ EN
13922884048

技术交流

Technology Exchange
/
/

常见的车用芯片AEC-Q验证问题解答

发布时间:2023-02-27作者来源:萨科微浏览:2667


在汽车电子向智能化,信息化和网络化发展的今天,汽车芯片迎来了一个全新的发展契机,车用芯片AEC-Q验证中经常会碰到什么问题?金鉴实验室在下面的问题上给大家一个答案。


Q1

芯片器件正准备要切入汽车电子领域,测试验证周期多长时间?考试前应做什么?测试所需的硬件应怎样设计和评价?金鉴实验室测试分析实验室可以提供哪些检测服务?


芯片半导体产品进入车用市场,可依据AEC-Q系列标准要求的测试项目完成验证测试。因此芯片设计企业需先以产品分类来选用对应的AEC-Q标准,如AEC-Q100(芯片集成电路)、AEC-Q101(分立组件)、AEC-Q200(无源组件) 、AEC-Q102(离散光电组件)、AEC-Q103(微机电系统) 、AEC-Q104(多芯片模块)。


图片


且更为重要之处在于制定测试验证项目之前须依该产品装用于车辆上之环境温度选择其温度等级(Grade 0~Grade 3)。

图片

芯片可靠性测试项目HTOL/BHAST/THB测试硬件规划设计和可靠性是检验测试项目能否成功完成的关键。芯片设计企业需提供完整的测试要求的信息(如芯片POD、应用电路图、电源测试条件、IC功耗等),由专业并具备丰富经验的检测实验室规划评估测试硬件的设计及制作。


图片
图片
图片
图片


一个完整的AEC-Q验证项目周期由测试硬件设计与制作,可靠性测试和样品回测组成(Final Test)。由于必须与AEC-Q项目标准的不同系列相对应,因此要经过三至四个月才能完成全部验证测试。


目前金鉴实验室测试分析实验室根据AEC-Q验证要求,提供了包括专家咨询,工程技术培训方案,测试硬件设计与制作,可靠性测试等在内的一站式完备检测服务;与此同时,本年度已经计划推出ESD静电测试,失效分析和其他IC验证分析服务。

Q2

 AEC-Q是否可以辅导芯片设计企业取得终端车厂认证并颁发认证资质证书?  AEC-Q认证实验室又有哪些?


AEC-Q为非官方技术组织,为车用芯片器件供货商提供验证测试分析项目和特定条件要求,不是咨询辅导和认证机构,不发放认证资质。具体的说,AEC-Q是车用芯片器件供货商自我宣告完成该产品对应的验证项目,最终都须由客户评鉴确认是否符合车用芯片器件之验证要求,而不是AEC-Q机构组织。目前AEC-Q并无认可或授权任何实验室等机构认证资质之机制,使用者只须找到具备ISO/IEC17025资质实验室并确认可执行AEC-Q测试分析项目即可完成验证项目。

Q3

BHAST与THB条件很接近,但THB试验时间太长了,可否由HAST替代? 测试要求中有那些限制?

目前常用的THB试验条件为85℃,85% RH,1000 hours (可参考JESD22-A101),确实因试验时间冗长将影响新产品开发周期及试验结果取得的时效性。因此HAST (Highly Accelerated Temperature and Humidity Stress Test) 藉由加速应力条件 (130℃/110℃,85% RH,参考JESD22-A110)会使测试时间显着减少,更加容易激发出芯片器件可能在严酷之高温高湿环境中出现失效缺陷。但是需要注意的是,在选用HAST为产品试验条件之前,首先需要确认该产品材料特性能否经受高温环境(130°C/110°C)和高压应力(230/122KPa)作用,以避免材料特性所限导致的非关联性故障;还须考虑HAST测试设备所能承受[敏感词]功耗限制。


图片

Q4

AEC-Q100验证是否一定要做PTC实验? 而又与PCT实验有什么差异?


电源功率温度循环试验 (PTC - Power and Temperature Cycling)

PTC本实验对受到温度波动严重的半导体器件进行了电源及温度循环测试来验证芯片器件对高温及低温[敏感词]应力的承受能力,并可以参照JESD22-A105规范进行。AEC-Q100规范中有表明,PTC试验仅对具体SMD器件进行;并应符合下列条件方可实施:


A. [敏感词]额定功率≥1瓦


B. ΔT J≥40ºC


C. 具驱动电感负载的器件。


图片


压力锅试验 (PCT - Pressure Cooker Test)

依据JESD22-A102 (Accelerated Moisture Resistance - Unbiased Autoclave )提到,PCT测试是为了评估使用湿气冷凝或饱和蒸汽的非密封封装器件的耐湿性。这是用加速应力(压力、湿度和温度)加速水分穿过保护材料与其金属导体界面渗透的高加速实验,作为芯片在高湿高湿环境中被激发出来的一种缺陷(例如,分层与金属腐蚀,包装材料的变异性等)。

图片

Q5

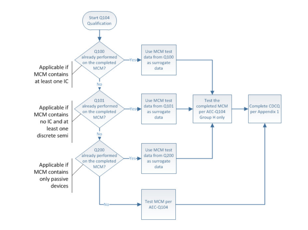
MCM芯片内部的芯片器件若已有做过AEC-Q100/AEC-Q200等,是否可只完成AEC-Q104中Group H试验项目,就可视为通过AEC-Q104项目验证 ?


在AEC-Q104规范中提到,如果MCM芯片已完成AEC-100,AEC-Q101,AEC-Q200等验证项目,则这款MCM芯片之AEC-Q验证测试项目只需选择AEC-Q104 Group H之试验项目即

可,如下图所示。


图片
图片



在新能源汽车迅猛发展的背景下,汽车芯片也迎来了全新的发展契机。在缺芯常态化、车规芯片独立可控化的大趋势下,金鉴实验室是中国第三方检测认证服务领域的先行者和领导者,专注于“芯”服务,护航汽车电子企业驶入智能汽车的“芯”赛道,提供芯片可靠性测试和汽车芯片AEC-Q认证的特定解决方案。

免责声明:本文采摘自网络,本文仅代表作者个人观点,不代表萨科微及行业观点,只为转载与分享,支持保护知识产权,转载请注明原出处及作者,如有侵权请联系我们删除。


服务热线

0755-83044319

霍尔元件咨询

肖特基二极管咨询

TVS/ESD咨询

获取产品资料